常德市城区居民看过来,居民身份证办证指南来了!

2024-07-04 14:55 来源:常德公安 阅读次数:
字号: 打印

居民身份证办证指南

1、网上办

湖南省户籍居民办理过登记指纹的居民身份证且证件遗失或损坏的,可以登录“湖南公安服务平台”微信公众号,网上申请补换领居民身份证。操作流程附后。

2、窗口办

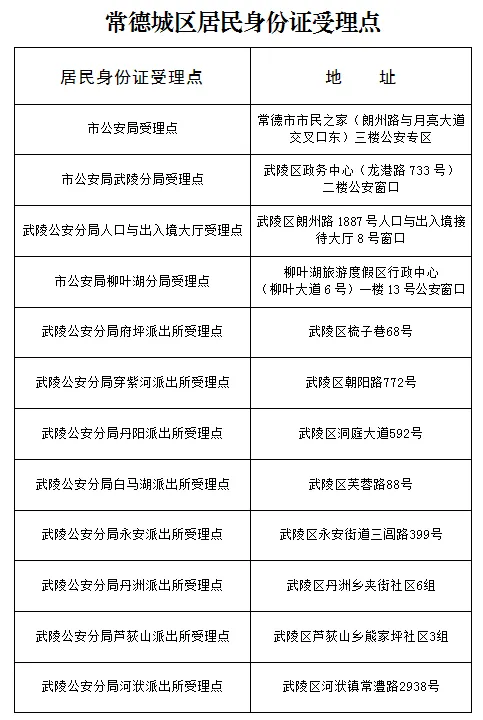
省外户籍居民,您可以就近选择市民之家身份证窗口、武陵区政务中心或柳叶湖区旅游度假区行政中心身份证窗口办理;省内户籍居民,您可以就近选择任一身份证受理点办理。办证地址附后。

身份证网上办证操作流程

1.微信关注并登录平台

微信搜索公众号“湖南公安服务平台”或识别下图二维码关注。

点击【微警务】进入平台首页,再点击【个人中心】—【立即注册】,按要求填写信息,注册、登录平台。

长按识别二维码关注

2.进入身份证补领小程序

进入首页【热点应用】,点击【身份证补领】,根据户籍地选择申领通道。

3.申领信息填写

进入“湖南居民身份证网上补领”页面输入姓名、居民身份证号码与户号,在“申领须知”后勾选【我已阅读申领须知】与【是否中、高考学生】,然后点击【申请办证】。

若申请人在我省未办理登记指纹的居民身份证,系统会提示申请人前往公安机关窗口办理(如下图)。

4.上传电子照片

符合网上补换领条件的申请人按程序完成缴费后,系统提示申请人提交近期拍摄且符合制证标准的电子照片(系统未提示上传照片的,将使用历史制证照片)。

申请人申领登记完成后,系统将分配唯一的相片编号,编号可在“进度查询”功能中查看。申请人需按照相片提交操作说明,登录“湖南省证件人像检测服务平台”,提交符合制证标准的电子照片。

为确保提交的电子照片符合制证要求,申请人可请专业拍摄人士或照相馆协助拍摄上传,公安机关检测照片不收取任何费用。

常德城区居民身份证受理点