登录
|
注册
|
繁體版
|
无障碍
|
手机版
网站首页
网站首页
资讯中心
专题专栏
信息公开
政务服务
互动交流
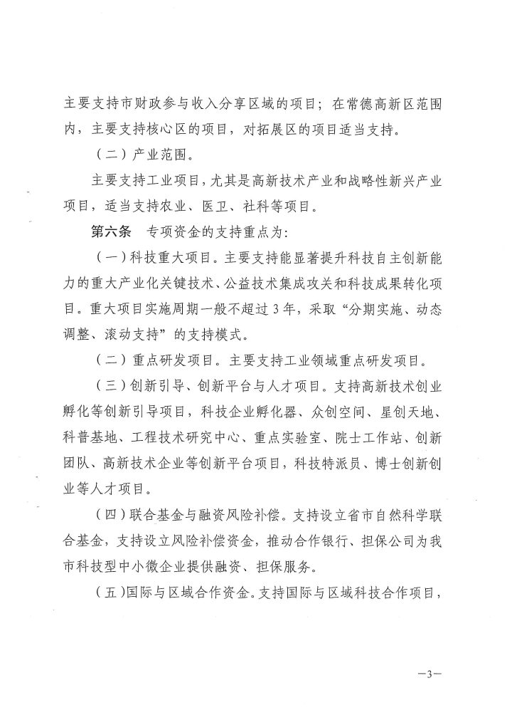
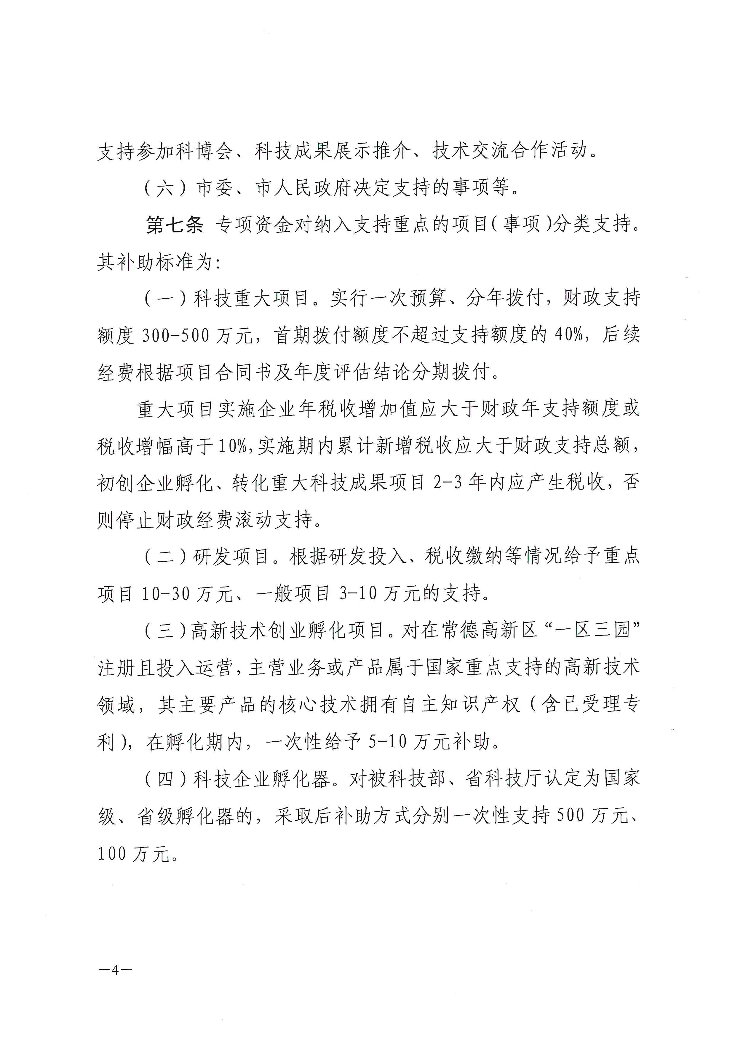
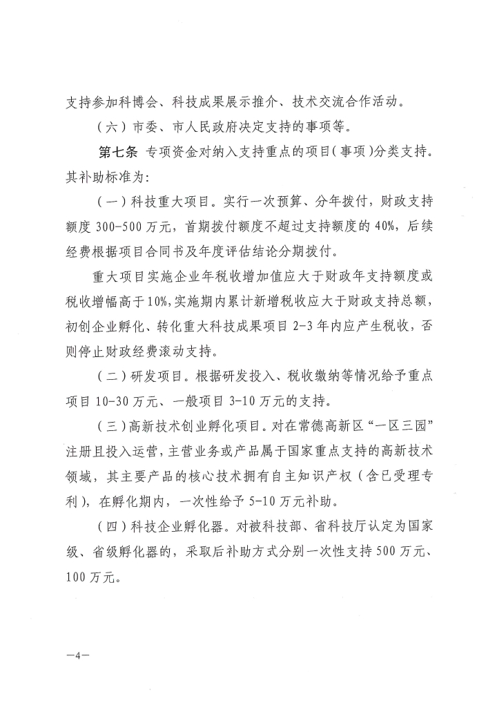
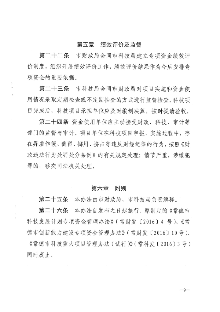
您的位置:
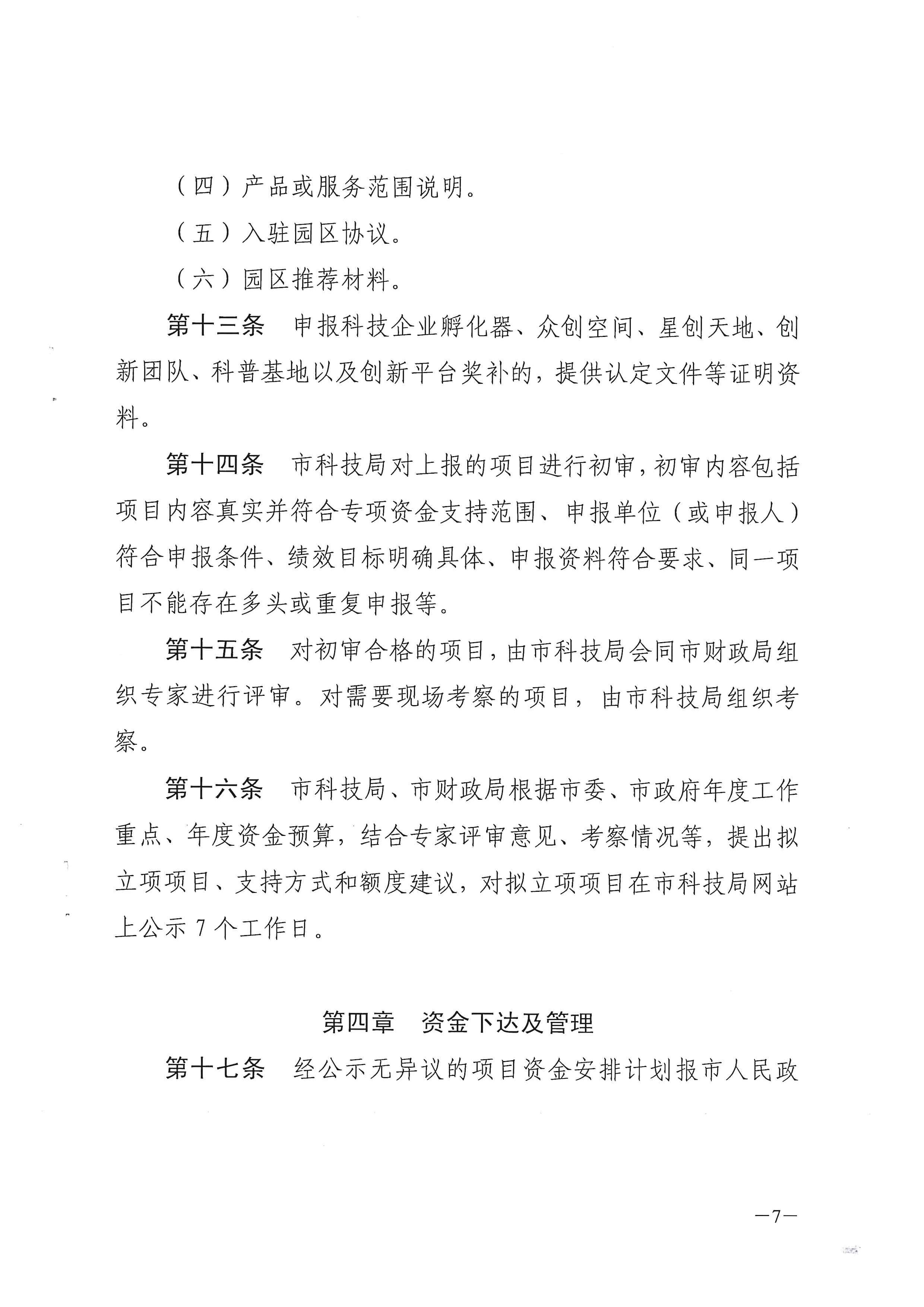
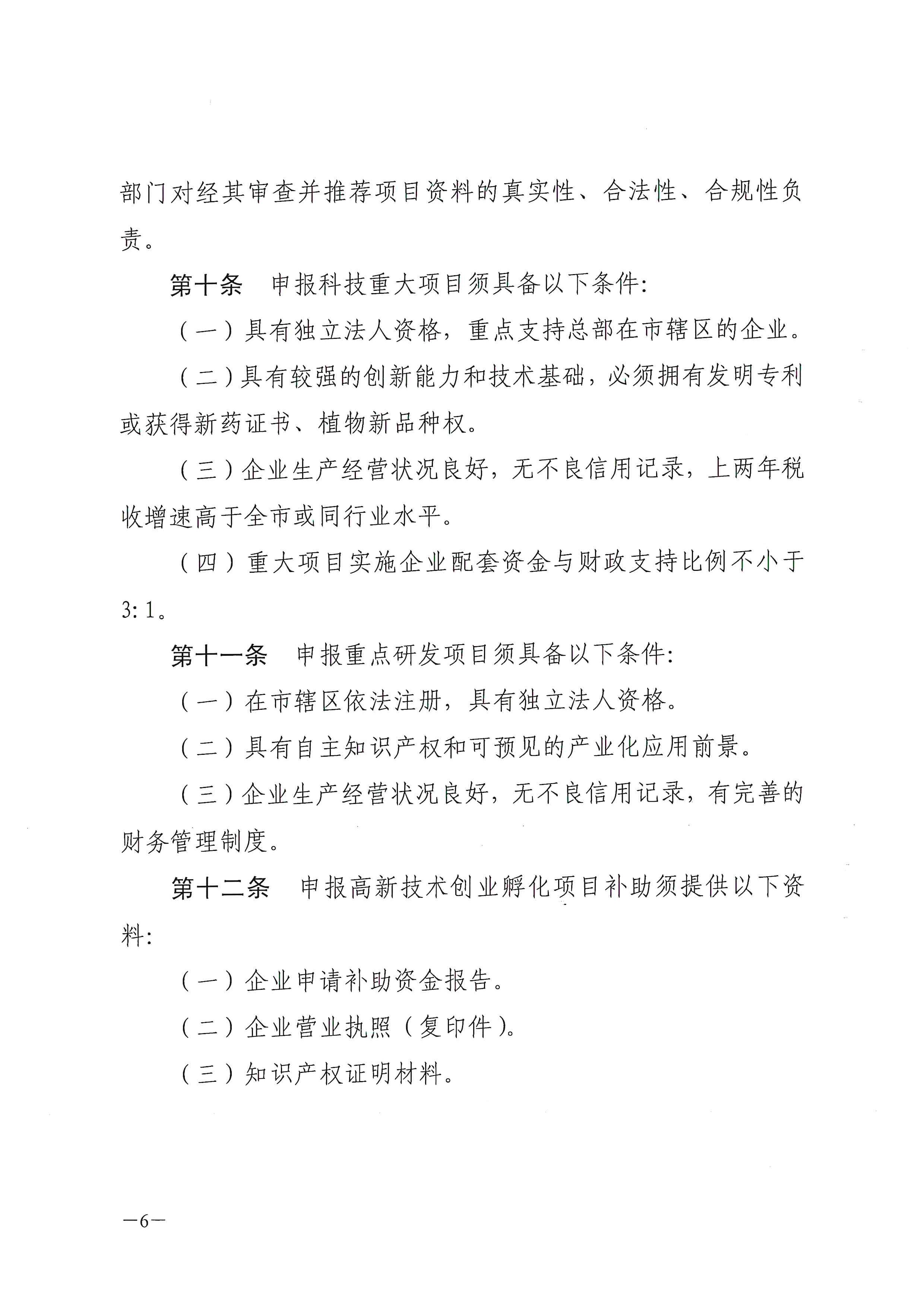
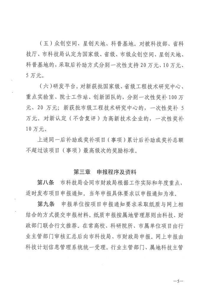
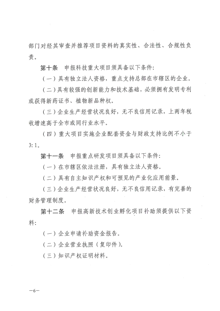
首页
>
信息公开
>
涉企服务
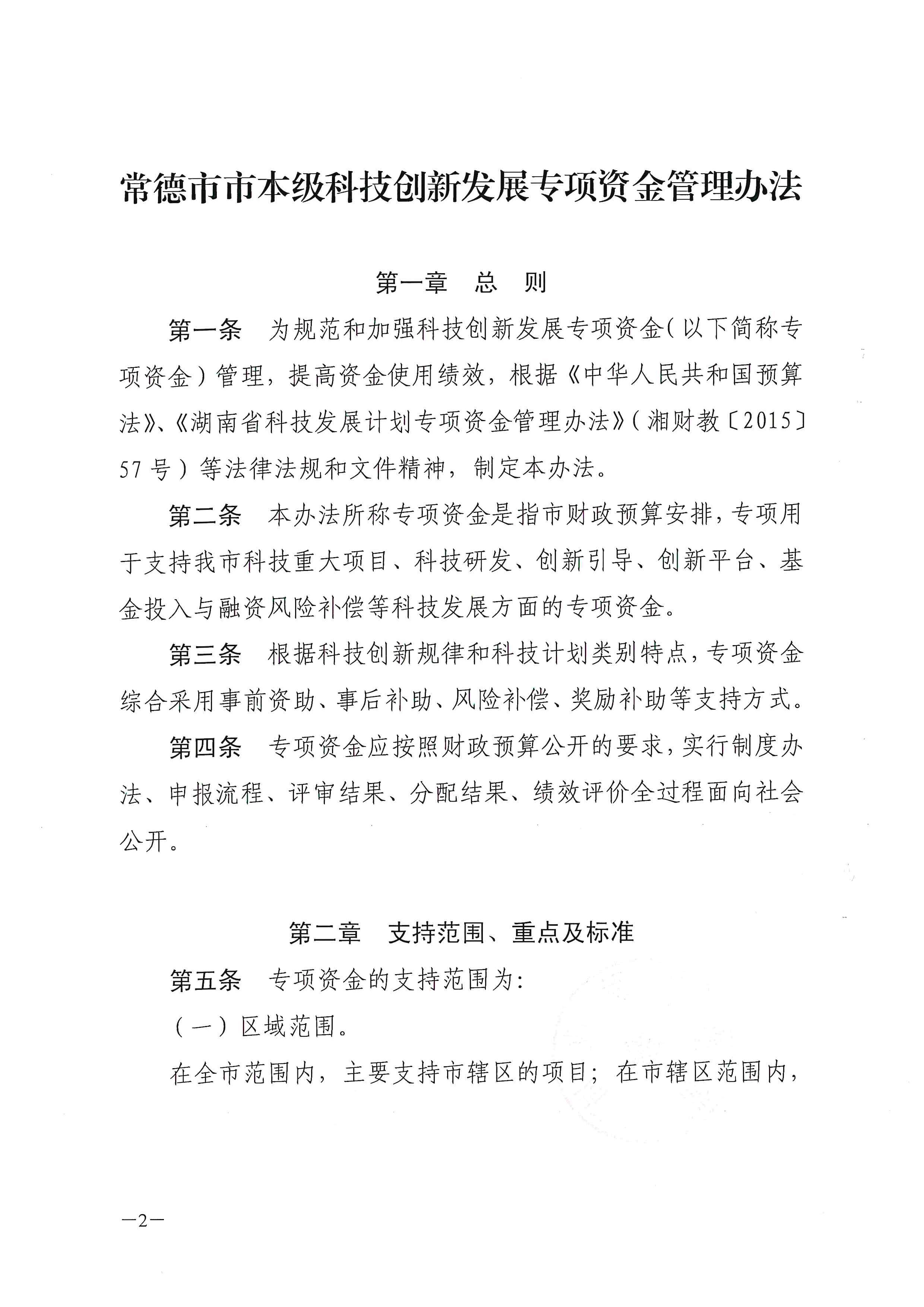
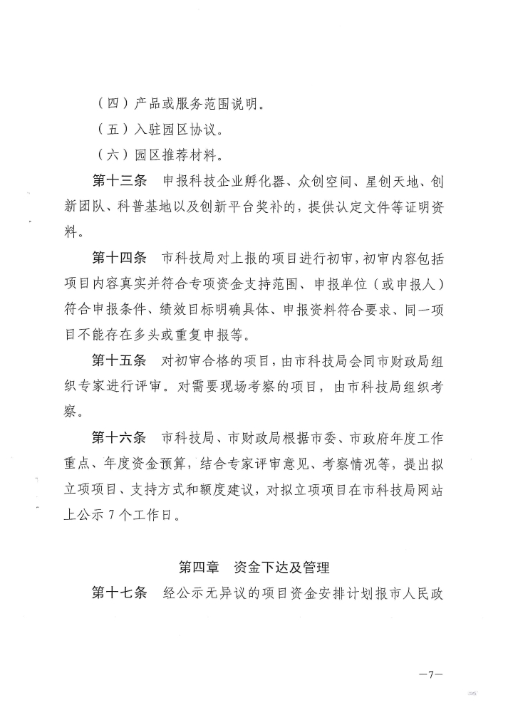
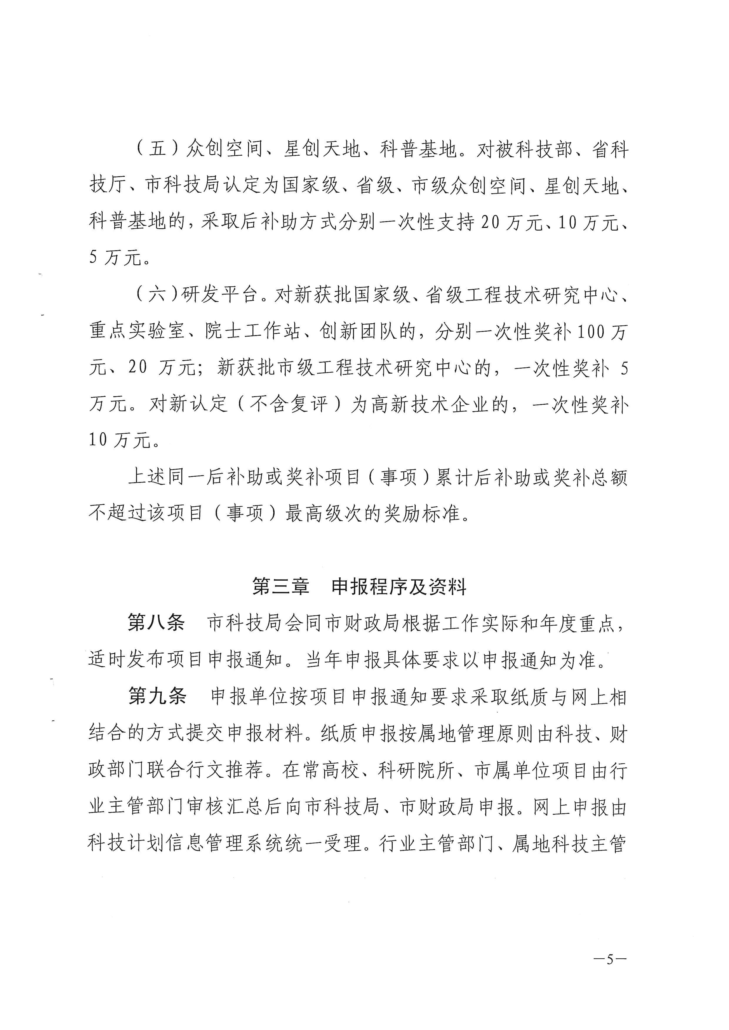
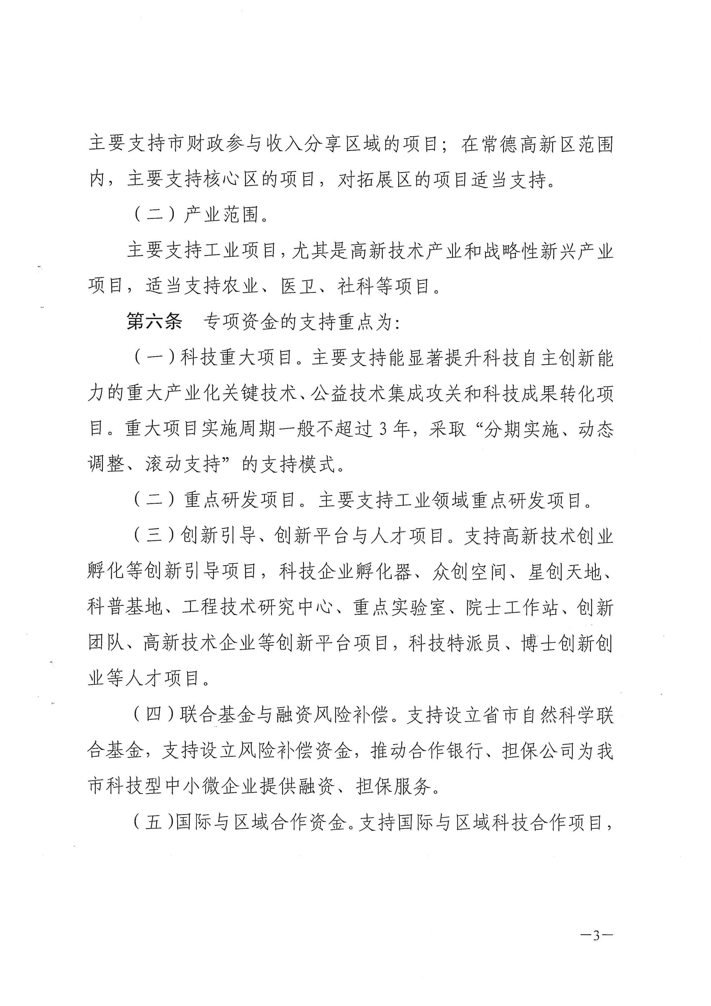
关于印发《常德市市本级科技创新发展专项资金管理办法》的通知
2017-10-10 10:10
来源:市财政局
阅读次数:
次
字号:【
大
中
小
】
打印
扫一扫在手机打开当前页
归档时间:
已归档