登录
|
注册
|
繁體版
|
无障碍
|
手机版
政务公开搜索
政务动态搜索
网站首页
网站首页
资讯中心
专题专栏
信息公开
政务服务
互动交流
您的位置:
首页
>
信息公开
>
履职依据
>
部门文件
索
引
号:
CD002/202508-00007
成文日期:
2025-07-22
发文机关:
常德市财政局办公室
发文日期:
2025-08-14
发文字号:
索
引
号:
CD002/202508-00007
成文日期:
2025-07-22
发文机关:
常德市财政局办公室
发文日期:
2025-08-14
发文字号:
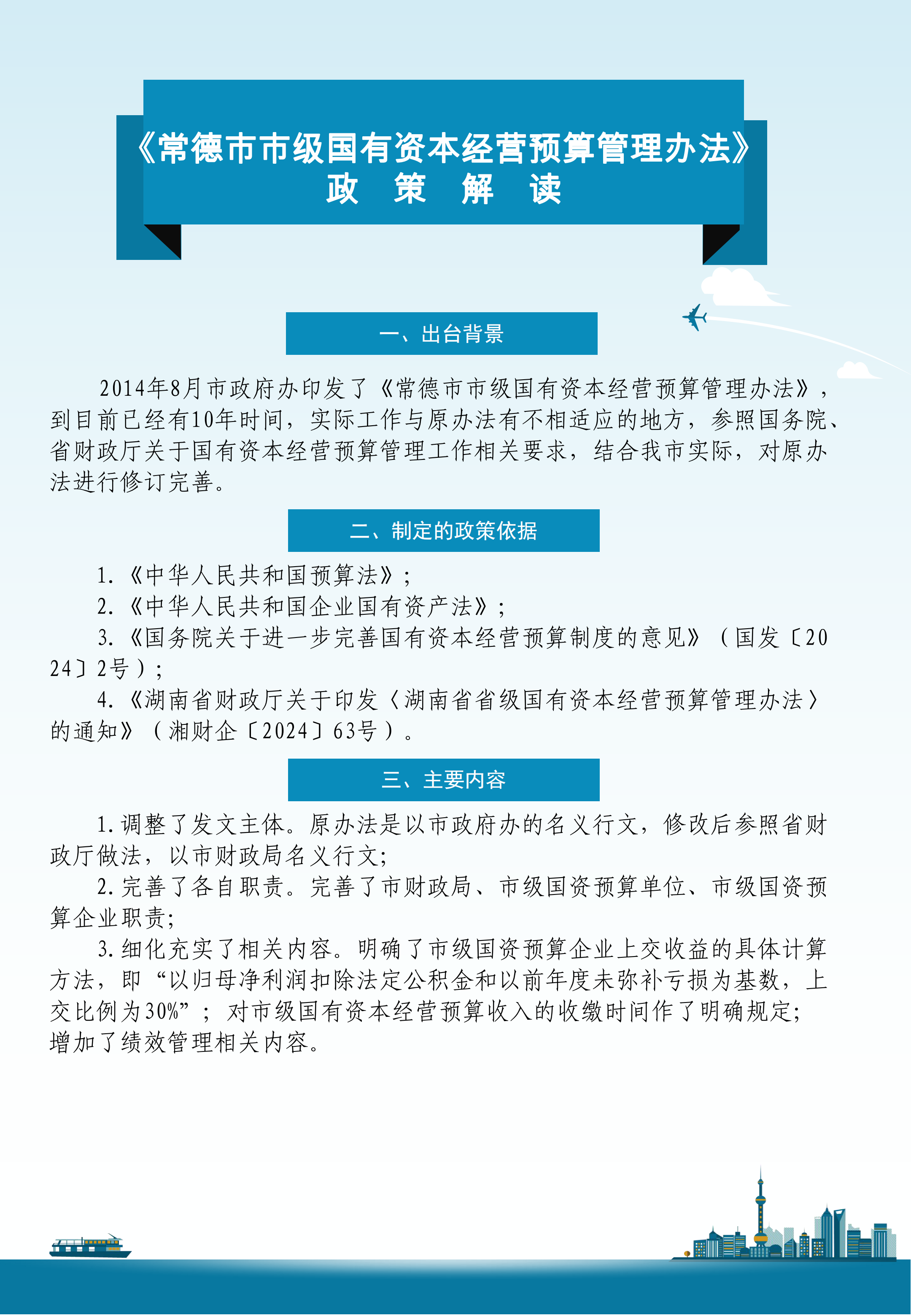
图文解读:常德市财政局关于《常德市市级国有资本经营预算管理办法》
阅读次数:
次
字号:【
大
中
小
】
打印
扫一扫在手机打开当前页
归档时间:
已归档